
南康家具在行動!
新型冠狀病毒感染的肺炎疫情形勢嚴峻
牽動著舉國上下人民的心
大災面前有大愛
南康家具人群起響應
為打贏這場沒有硝煙的戰役
貢獻家具人的集體力量
截止到2月4日20時
151家家具企業積極響應
其中
141家企業捐資共計779637元
10家企業踴躍捐物近百萬元
南康家具行業掀起了愛心捐贈的熱潮
2月3日,南康區家具產業促進局和區家具協會聯合發布《南康家具行業疫情防控募捐倡議書》,倡議南康家具行業積極投身疫情防控,凝聚慈善力量,匯集慈善資源,開展抗擊疫情募捐。
倡議書一呼百應,南康家具行業團結一致、眾志成城,盡顯社會責任擔當。截止到2月4日20時,151家企業積極響應,141家企業捐資779637元,10家企業踴躍捐物折價近百萬元,筑起堅固的疫情防控墻,且目前的募捐還在進行中。
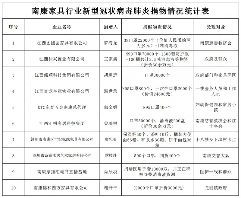
現將名單公布如下,附部分捐贈證明。


部分捐款憑證









捐物

10家企業捐物折價近百萬元,仍有物資源源不斷輸送給防疫一線和需要的人。
團團圓家具
團團圓家具捐贈22000個3M口罩和一噸消毒液用于家鄉抗擊疫情。


佳興集團
面對疫情形勢越來越嚴峻,區防疫一線醫用防護物資奇缺的嚴峻形勢,佳興集團想方設法,千方百計在全國各地釆購了70000只口罩。
元月26日,首批3000只(N90口罩)已捐送至一線的區委、政府辦、東山、南水街道辦、區公安干警、交警、各銀行支行等防控一線部門。
第二批3000只(醫用口罩),元月27日已捐送分配給各項目建筑施工單位、佳興花園城、文峰花園等住宅小區。
第三批10000只(N90口罩)、1300套防護服捐送交到區衛健委統一調配,6000只(日本產醫用口罩)捐送分配至恒輝大景城、佳興云府、佳興文峰城等幾個南康較大的住宅小區。
第四批2000只(N90口罩)于元月31日已捐送分配給區銀行、高速交警一線人員,21000只(N90口罩)已捐送到區衛健委統一調配。
第五批20000只(醫用口罩)、一百桶共計2.5噸抗病毒“二氧化氯消毒液”在2月2日到達南康捐送交到區衛健委統一調配。


匯明集團
國家有難,匯明集團迅速行動,多方努力,購買了5萬只口罩和200盒消毒液,用于肺炎疫情防控,展現企業的責任和擔當。

富龍皇冠
當前,全區上下大力開展新型冠狀病毒感染的肺炎疫情防控工作,口罩等部分防控物資緊缺,得知這一消息后,區家具協會副會長單位富龍皇冠家具總經理溫世通率先在朋友圈應援,表示愿意花錢購買愛心人士手里備有的N95口罩,隨后通過多方尋找,得到貨源,訂購了800個N95口罩,2000個一次性醫用口罩,總價值24600元,主動向家居小鎮、唐江鎮工作人員、橫寨衛生院等捐贈口罩。


臻順集團
臻順集團通過多方渠道緊急采購多批防疫口罩,總計30000個,為防疫工作做好保駕護航。

千多多家具
千多多家具捐贈疫情防控救援物資到稍江村委會和蓉江街辦。



世紀家緣
世紀家緣家具捐贈抗擊疫情救援物質到十八塘及下埠村交通管制卡點。

詩意木居家具
詩意木居家具捐贈抗擊疫情救援物資到南康交警大隊執勤一線。

南康家具行業高度關注疫情發展態勢,與全國人民并肩作戰,眾志成城、共克時艱,堅決助力疫情防控阻擊戰取得全面勝利!疫情面前,我們責無旁貸!
捐贈還在繼續,愛心人士、企業可通過以下途徑捐資捐物。
捐贈方式:
1、捐贈物資,包括口罩、消毒液、醫護用品等。
2、捐贈款繳存或轉賬至贛州市南康區慈善救濟會賬戶,并請注明“企業名稱(或個人姓名)+抗擊肺炎疫情捐款”。
戶名:贛州市南康區慈善救濟會
開戶行:贛州農村商業銀行南康支行
賬號:133039278000006241
捐贈聯系:
盧芳芳(15216176715)
曹金福(15270725783)
(來源:NKFA南康家具)








